自考题库
首页
所有科目
自考历年真题
考试分类
关于本站
游客
账号设置
退出登录
注册
登录
出自:电气工程公共基础
现有三个独立方案A、B、C,寿命期均为10年,现金流量如表11-2所示,已知基准收益率为8%,(P/A,8%,10)=6.710l,投资限额10000万元,则最佳的方案组合为()。
A:方案B
B:方案A+B
C:方案A+C
D:方案C
单频线宽
设3阶矩阵,已知A的伴随矩阵的秩为1,则a=()。
A:-2
B:-1
C:1
D:2
在进行水力模型试验时,要实现有压管流的动力相似,一般应选择()。
A:弗劳德准则
B:雷诺准则
C:欧拉准则
D:马赫准则
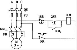
继电接触控制电路如图所示,如下说法中
不正确
的是()。
A:该电路具有短路保护、过载保护和欠压保护
B:该电路具有短路保护、过载保护和零压保护
C:该电路具有短路保护、过载保护、零压保护和欠压保护
D:该电路具有短路保护、过载保护和行程保护
多谐振荡器不可产生()。
A:正弦波
B:矩形脉冲
C:三角波
D:锯齿波
用HTML5进行移动互联网开发的准备工作包括?()
A:开发的相关设备
B:开发环境
C:开发帐号
D:开发与管理标准
变压器套管的作用是什么有哪些要求?
TN-C及TN-C-S系统中的PEN导体,应满足的条件有( )。
A:必须按可能遭受的最高电压绝缘
B:装置外的可导电部分,用来代替PEN导体
C:TN-C-S系统中的PEN导体,从分开点起不允许再相互连接
D:煤气管作接地线和保护线
下面对TTL和CMOS集成电路描述错误的是()。
A:TTL集成门电路的电源电压比CMOS集成门电路的电源电压范围宽。
B:TTL集成门电路的功耗比CMOS集成门电路的功耗低。
C:TTL与非门的输入端可以悬空,CMOS与非门的输入端不可以悬空。
D:TTL与非门和CMOS与非门的输入端都可以悬空。
在我国,110kV及以上的系统中性点采用_________,60kV及以下系统中性点采用_________。
过Z轴和点(1,2,-l)的平面方程是()。
A:X+2y-z-6=0
B:2x-Y=0
C:Y+2z=0
D:x+z=0
变压器负载运行时副边电压变化率随着负载电流增加而增加。
某低压三相四线制电力系统,三相电流均为10安,当用钳型流表夹住A.B相时,表计指示为( )安。
A:20
B:10
C:5A
D:15A
下列选项中,
不属于
外存储器的是()。
A:硬盘
B:磁带
C:ROM
D:光盘
《建设工程安全生产管理条例》第14条规定,工程监理单位和监理工程师应当按照法律、法规和工程建设强制性标准实施监理,并对建设工程安全生产承担()。
A:全部责任
B:部分责任
C:监理责任
D:过错责任
GB1094.3-85标准规定,额定电压为110kV的油浸电力变压器其工频试验电压为()。
A:200
B:140
C:85
D:85
强度是金属材料的( )性能之一。
A:物理
B:机械
C:工艺
D:化学
价电子构型为4d105s1的元素在周期表中属于()。
A:第四周期第ⅦB
B:第五周期第ⅠB
C:第六周期第ⅦB
D:镧系元素
以下关于类比估算说法正确的()。
A:使用自下而上估算技术
B:常用于项目执行阶段
C:使用自上而下估算技术
D:使用实际历史成本
低频、低压减负荷装置动作后,值班人员应将_________、_________和_________,报告地调值班调度员。
以下关于计算机语言的说法中,错误的是()。
A:用汇编语言编写的符号程序,计算机不能直接执行
B:高级语言与计算机硬件有关
C:源程序是指用汇编语言及各种高级语言编写的程序
D:机器语言由二进制代码组成
三个人每人掷骰子36次,每个人出现5点的次数都是6次,则可以推出掷一骰子“5”出现的概率是()。
A:5/36
B:1/2
C:1/36
D:1/6
某人从现在开始每年年末均等地存入银行1000元,年利率为6%,则4年末复本利和应为()元。已知:(F/A,6%,4)=4.375
A:4672
B:4375
C:4782
D:4267
设g(x)在(-∞,+∞)严格单调递减,且f(x)在x=x0处有极大值,则必有()。
A:g[f(x)]在x=x0处有极大值
B:g[f(x)]在x=x0处有极小值
C:g[f(x)]在x=x0处有最小值
D:g[f(x)]在x=x0既无极值也无最小值
以下IP地址中,为B类地址的是()。
A:112.213.12.23
B:210.123.23.12
C:23.123.213.23
D:156.123.32.12
当x→0时,3x-1是x的()。
A:高阶无穷小
B:低阶无穷小
C:等价无穷小
D:同阶但非等价无穷小
设A为n阶方阵,且|A|=a≠0,则|A*|等于()。
A:a
B:an-1
C:an
下面有关IP地址的说法中,错误的是()。
A:IP地址占四个字节
B:一般用十进制数表示
C:每个字节对应一个-128~+127的数
D:字节之间用圆点分割
钢筋混凝土输水管直径d=400mm,长度l=50m,沿程阻力系数λ=0.04,沿程水头损失hf=1m,管中流速为()。
A:2m/s
B:4m/s
C:1m/s
D:0.5m/s
首页
<上一页
54
55
56
57
58
下一页>
尾页