自考题库
首页
所有科目
自考历年真题
考试分类
关于本站
游客
账号设置
退出登录
注册
登录
出自:高级物流师(国家职业资格一级)
物流延迟是地理上的延迟,生产延迟是时间上的延迟。
在美国,应用配送方式向需求者供货,最早开始于()。
A:19世纪40年代
B:19世纪50年代
C:19世纪60年代
D:19世纪70年代
最小费用线路法能使总费用降低,允许有些货物进行返程运输。
专家会议法的特点是以一定顺序的问卷询问一组专家,对一份问卷的回答将用来制作下一个问卷。
起重机械的工作程序是:吊挂或抓取货物,提升后进行一个或数个动作的移运,将货物放到卸载地点,然后返程做下一次动作准备,这称作一个()。
相对于现代经济而言,自然经济是一种()。
A:自给自足经济
B:商品交换经济
C:贸易经济
D:网络经济
牛鞭效应产生的主要原因是:()。
A:需求信息的不真实性
B:频繁订单下的运输经济性因素
C:供应链中参加者的订单决策及传递
D:价格波动
系统布置设计法中的()指的是物流强度。
A:一定时间周期内的物料移动次数
B:一定时间周期内的物料移动顺序
C:一定时间周期内的物料移动距离
D:一定时间周期内的物料移动量
管理信息系统规划的系统调查是为新系统的()设计建立基础。
A:数据库
B:逻辑模型
C:内部网
D:功能结构
社会物流、行业物流和企业物流是按照()分类。
A:物流系统性质
B:物流活动范围
C:职能
D:作用
物流信息与其他领域信息比较具有一定的特殊性,主要表现在()方面。
A:物流信息的种类多
B:物流信息量大、分布广
C:物流信息的结构复杂
D:物流信息动态性强,对信息管理的及时性要求较高
按承担的商品分配职能不同,配送中心都有哪几种模式?分别举例说明。
物流系统分析的特点是运用定性和定量分析方法,给予决策者以价值判断,以求得有利的决策。()
有集散中心和没有集散中心之间的费用存在效益背反的现象。
30家纤维批发企业和运输企业组成的协同组合是同产业间共同配送的一种形式。
仓库的一个最明显的功能就是保管产品,但随着人们对仓库概念的深入理解,仓库也担负着处理破损、集成管理和信息服务的功能,其涵义已经远远超出了单一的存储功能。一般来讲,仓库具有三个基本的功能:保管、移动、信息传递。
影响配送运作和发展的因素()。
A:资金
B:资源
C:价格
D:道路交通判断
举例并说明物流系统的相互之间存在效益背反现象的功能环节?
信息化规划是一个涵盖面很宽的概念,可以分为:信息战略规划、信息资源规划、信息系统规划()。
A:分销资源规划
B:物料需求计划
C:企业资源规划
D:物流系统规划
物流中的“物”是指()。
A:物质资料
B:物流服务
C:商品
D:物流资料和物流服务
物流服务具有()、()、()和()、()和()等特征。
生产模式分为()。
A:大量生产
B:精细生产
C:大量定制
D:敏捷制造
内部报酬率(IRR)是可预见的合理的现金净流量额贴现为初始现金流出所依据的比率。
对未来不确定的事件进行估计或判断,称为(),它是()的基础。
A:预算、决策
B:预测、决策
C:预测、管理
D:评估、决策
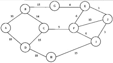
图展示了公路网络的一部分,并显示了每两点之间的行程时间(以分钟计算):为了提供最好的客户服务,你会把一个仓库定位在哪儿?如果设定最大时间限度为15分钟,那么需要多少个仓库?
()
不属于
物流中心设施规划设计的内容。
A:设施组成规划
B:搬运系统规划
C:吞吐量规划
D:作业区域布局规划
空卡板的堆放高度不能超过()。
A:1米
B:1.5米
C:1.8米
D:2米
以满足用户需求为战略目标的战略层次称为()。
A:基础性战略
B:功能性战略
C:结构性战略
D:全局性战略
一般说来,客户总是存在两种需求,一种是能用语言表达出来的,称之为(),另一种是没有说出来的,称之为()。
企业物流选择外包或自营时,考虑最主要的因素是()。
A:成本最低
B:质量最好
C:利润最高
D:有利于提高企业的核心竞争优势
首页
<上一页
53
54
55
56
57
下一页>
尾页