自考题库
首页
所有科目
自考历年真题
考试分类
关于本站
游客
账号设置
退出登录
注册
登录
出自:计算机科学
最高传输速率为11M的WLAN标准是()
A:IEEE802.11
B:IEEE802.11a
C:IEEE802.11b
D:IEEE802.11g
()等是绘制下不同情绪五官的方法。
A:除了考虑造型特点的夸张甚至变形等元素,还要注意动画角色的服饰特点
B:除了考虑造型特点的夸张甚至变形等元素,还要注意动画角色的造型结构特点
C:除了考虑造型特点的服饰等元素,还要注意动画角色的情绪变化特点。
D:除了考虑造型特点的夸张甚至变形等元素,还要注意动画角色的五官结构特点
DMA的意思是什么?
软件开发就是编写程序代码。
在本地计算机上没有安装QuickTime4或更高版本的情况下,以下哪种格式的文件不能被导入到FlashMX中?()
A:AutoCAD DXF
B:FutureSplash Player
C:Photoshop
D:TGA
说一个关系是2NF的,则它一定是()
A:2NF
B:BCNF
C:3NF
D:1NF
在Cisco路由器中增加用户的命令,错误的是()。
A:creat user
B:adduser
C:useradd
D:user…password
E:user creat
战略研究步骤。
下列哪个语句是声明了一个含有10个string对象的数组()。
A:char str[];
B:char str[][];
C:string str[]=newstring[10];
D:string str[10];
在Windows XP中,修改“桌面”显示属性的基本步骤是()。
A:鼠标右键单击桌面空白区,选择属性
B:鼠标左键单击桌面空白区,选择属性
C:鼠标右键单击我的电脑,选择属性
D:鼠标右键单击任务栏空白区,选择属性
一个控件数组至少有一个元素,最多有32767个元素,其中每一个控件有不同的属性值。
说明中断向量地址和入口地址的区别和联系。
下列属于数据库常用数据模型的是()
A:层次模型
B:环状模型
C:星型模型
D:一对一模型
使用二进制8位表达无符号整数,257有对应的编码吗?
Windows的计算器可实现二进制整数的加法运算。
等价分类法的关键是()。
A:确定等价类的边界条件
B:按照用例来确定等价类
C:划分等价类
D:确定系统中相同和不同的部分
以下指令哪条是错误的()。
A:movl8(%edx),(%ecx)
B:movl$-17,%ecx
C:movl$0x4050,(%eax)
D:movl%eax,%ecx
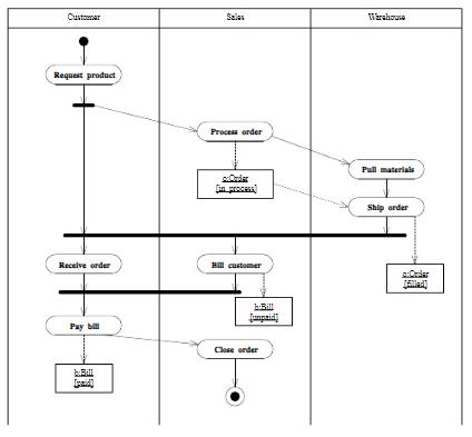
下图是一个活动图,完成题目:
图中的水平粗线表示什么?
电子计算机的分代主要是根据()来划分的
A:集成电路
B:电子元件
C:电子管
D:晶体管
二义性文法
在8086标志寄存器中,ZF=1表示()。
A:结果有进位
B:结果为0
C:结果溢出
D:结果为负
下列内存中工作电压最低、速度最快的是()
A:SDRAM
B:DDRSDRAM
C:DDR2SDRAM
D:DDR3SDRAM
角色扮演类游戏的缩写是()
A:RPG
B:SLG
C:RTS
D:SPT
在Authorware6.0中为了减少图片和声音的存储容量,可以采取什么技术进行处理?
为什么说,笛卡尔积“完美无缺”,但却无任何实际的应用价值。
把一个汉字表示为两个字节的二进制码,这种编码称为()码。
A:机内
B:五笔字型
C:拼音
D:ASCII
在项目完成的阶段,项目作所需要做的工作包括()
A:获得客户的签字,产品管理者完成该解决方案,需要从客户方获得最后的认可的书面材料,要从客户方获得对该解决方案认可,允诺该项目关闭
B:进行最后的项目审核
C:调查客户满意程度
D:结束报告
栈和队列都是操作受限的线性表。
使用文本工具属性栏对齐段落文本时,使用“水平对齐”下拉列表中的哪些按钮,可以将所选择的段落文本,以文本框两端边界分散对齐文本对象,并且末行文本对象也进行强制分散对齐。()
A:“强制全部”按钮
B:“右”按钮
C:“两端”按钮
D:“居中”按钮
机器学习是研究如何使用()来模拟人类学习活动的一门学科。
A:人脑
B:动物
C:机器
D:以上所有选项
首页
<上一页
1962
1963
1964
1965
1966
下一页>
尾页