自考题库
首页
所有科目
自考历年真题
考试分类
关于本站
游客
账号设置
退出登录
注册
登录
出自:电气工程公共基础
对于机械波而言,下面说法正确的是()。
A:质元处于平衡位置时,其动能最大,势能为零
B:质元处于平衡位置时,其动能为零,势能最大
C:质元处于波谷处时,动能为零,势能最大
D:质元处于波峰处时,动能与势能均为零
距接地设备水平距离0.8m,与沿设备金属外壳(或构架)垂直于地面高度为( )m处的两点间的电压称为接触电压
A:1.2
B:1.6
C:1.8
D:2.0
什么是绝对压强,什么是相对压强?
下列哪一项是供应商管理的完工阶段的工作。()
A:收集资质
B:技术能力测试
C:向外援工程师再次明确现场服务规范,要求严格遵守.
D:外援工程师提交技术服务单,配合项目经理确认服务实施状况
把模拟量转换成为相应数字量的转换器件称为()。
A:数—模转换器
B:DAC
C:D/A转换器
D:ADC
光性方位
平行于x轴且经过点(4,0,-2)和点(2,1,1)的平面方程是().
A:x-4y+2z=0
B:3x+2z-8=0
C:3y-z-2=0
D:3y+z-4=0
幂级数的收敛区间为()。
A:[-1,1]
B:(-1,1]
C:[-1,1)
D:(-1,1)
已知电路如图所示,其中电流I等于()。
A:5.5A
B:2.5A
C:0A
D:3.25A
项目立项需考试以下哪些因素()。
A:服从于组织的发展方向及目标
B:确定的、单一的工作项目
C:明确开始和终止时间
D:明确需要消耗的资源
交流高压的测试方法有()。
A:球隙测量
B:静电电压表
C:分压器和峰值表
D:以上三种都是
解理夹角
简述复数波面进行编码的两中方法?
建设工程质量管理条例》规定,建设单位不得明示或者暗示()违反工程建设强制性标准,降低建设工程质量。
A:勘察单位或者设计单位
B:设计单位或者监理单位
C:设计单位或者施工单位
D:施工单位或者监理单位
在光栅光谱中,假如所有偶数级次的主极大都恰好在每缝衍射的暗纹方向上,因而实际上不出现,那么此光栅每个透光缝宽度a和相邻两缝间不透光部分宽度b的关系为()。
A:a=b
B:a=2b
C:a=3b
D:b=2a
评标由( )负责。
A:招标人
B:地方行政主管部门
C:招标人依法组建的评标委员会
D:社会中介组织
分析说明变压器局部放电试验中测得的放电量并非放电点的实际放电量的原因?
下列PLD电路的或阵列可编程的器件是()。
A:PROM
B:FPLA
C:PAL
D:GAL
已知非齐次线性方程组有无限多个解,则t等于().
A:-1
B:1
C:4
D:-1或4
下列税种中,属于流转税的是()。
A:所得税
B:营业税
C:车船使用税
D:土地使用税
水分对变压器有什么危害?
在“Windows帮助”窗口中,若要通过按以浏览方式寻找您所需要的项目的标签是()。
A:目录
B:索引
C:主题
D:搜索
已知正弦电流的初相为60°,t=0时的瞬时值为8.66A,经过1/300s后电流第一次下降为0,则其振幅Im为()A。
A:314
B:50
C:10
D:100
()中封装了RFID的芯片与收发讯号的天线,芯片中记录了EPC码的载体。
A:RFID读取器
B:RFID写入器
C:RFIDTag
D:RFID读写器
一公司欲购买机器一台,现有三种方案甲、乙、丙可供选择,三种方案的经济参数如表11-4所示,已知三种方案的残值率均为10%,寿命期为5年,基准收益率为8%,(P/A,8%,5)=3.9927,(P/F,8%,5)=0.6806,则该公司的最优选择是()。
A:方案甲
B:方案乙
C:方案丙
D:无法确定
气体质量和温度不变,绝对压强变为原来的2倍,则密度变为原来的()倍。
A:0.5
B:1.56
C:1.37
D:2
在中华人民共和国境内进行下列工程建设项目包括项目的( )以及与工程建设有关的重要设备、材料等的采购,必须进行招标。
A:勘察
B:设计
C:施工
D:监理
关于电压比电桥下列叙述错误的是()。
A:电压比电桥的准确度等级是比较高,通常是0.1%。
B:电压比电桥有两种工作原理,一是电阻线路电桥,另一是感应式的电压比桥。
C:感应式电压比电桥当电桥平衡时变压器的电压比应等于桥内标准电压互感器的电压比。
D:电压比电桥测量范围小。
把代码的特定含义翻译出来的过程称为()。
A:译码
B:编码
C:数据选择
D:奇偶校验
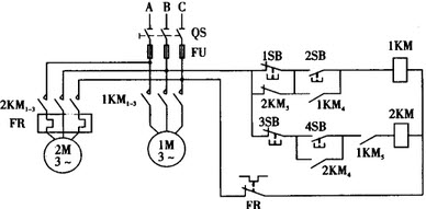
实现两台电动机顺序控制的主电路如图所示,根据主电路和控制电路的控制原理,它所实现的控制逻辑是()。
A:1M启动后,2M才能启动;1M停转后,2M才能停转
B:1M启动后,2M才能启动;2M停转后,1M才能停转
C:2M启动后,1M才能启动;1M停转后,2M才能停转
D:2M启动后,1M才能启动;2M停转后,1M才能停转
首页
<上一页
136
137
138
139
140
下一页>
尾页